您现在的位置: 首页 - 通知公告

“OA系统升级项目”单一来源采购征询意见公示

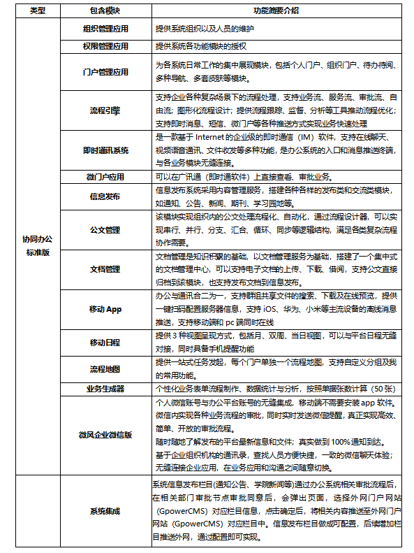
英国上市公司365OA系统升级项目采用单一来源方式采购,拟由北京广联信达科技有限公司供给,总金额195000元具体产品技术指标为:

采购供应商征求意见。征求意见期限从2024年9月12日起至2024年9月13 日止。

政府采购供应商对公示内容有异议的,请于公示期满后两个工作日内以实名书面(包括联系人、地址、联系电话)形式将意见反馈至英国上市公司365资产处(联系电话:010-61225236)。

资产处

2024年9月12日